今天给各位分享惠普台式机bios密码怎么清除的知识,其中也会对惠普台式机bios默认密码进行解释,如果能碰巧解决你现在面临的问题,别忘了关注本站,现在开始吧!
本文大纲:
- 〖壹〗、惠普3385台式机bios密码清除
- 〖贰〗、惠普bios密码忘记了如何解决??
- 〖叁〗、惠普台式机BIOS密码清除及相关设置怎么做?
- 〖肆〗、惠普台式机BIOS密码清除及相关设置
- 〖伍〗、惠普台式机开机密码忘记了怎么解锁电脑
- 〖陆〗、bios密码忘记怎么清除
- 〖柒〗、惠普台式机最新bios设置图解
- 〖捌〗、bios密码忘记了怎么办如何清除
- 〖玖〗、惠普台式电脑hp-pc400-522设置的开机账户密码怎么取消??
- 〖拾〗、联想BIOS密码设置
惠普3385台式机bios密码清除
下载老毛桃启动U盘制作工具,按照老毛桃制作教程制作启动U盘,下载系统镜像文件,解压后放到U盘中。插入U盘,启动时,按F12进入启动设备选取界面,其它电脑,根据主板类型按相应的键进入启动项选取页面。

惠普bios密码忘记了如何解决??
惠普电脑在出厂时并不设置BIOS密码,因此不存在一个通用的BIOS密码。 若需清除BIOS密码,可采取以下步骤:首先,在关机并断开电源(卸载所有外接电源线,多次按下电源按钮以耗尽内部电量)。 打开电脑机箱,找到标注为“PASSWORD”或带有“PWD”标识的主板跳线。 拔下该跳线上的跳线帽。 重新接上电源线并开机,让电脑通电约10秒。
F10进入BIOS,选取“Boot”-“Set Supervisor Password”选项设置管理员密码,按回车键会弹出密码输入框,如图 设置好密码后会多出来两个选项,“Set User Password”、“Security Option”。使用“User Password”可以进入BIOS,但是只能查看BIOS信息,无法更改,只有之前设置的管理员密码才可以修改。
惠普BIOS密码忘记的解决方法如下:通过BIOS设置恢复原始密码 打开电脑:首先,确保惠普电脑已正常开机。进入BIOS设置:在开机过程中,根据屏幕提示按下相应的按键(通常是FFFESC或Delete键)进入BIOS设置界面。不同型号的惠普电脑进入BIOS的按键可能有所不同,请根据实际情况操作。
惠普BIOS密码忘记了,可以通过以下几种方法解决:使用跳线清除密码:对于某些型号的惠普台式电脑,可以通过跳线来清除BIOS/CMOS密码。具体操作是,在关机并断开电源后,找到主板上的特定跳线,按照特定方式操作,然后重新加电以清除密码。
如果惠普电脑的BIOS密码忘记了,可以尝试以下方法来清除密码:重启电脑并进入BIOS设置:首先,打开惠普电脑。在启动时,根据屏幕提示按下相应的按键进入BIOS设置界面。选取恢复默认设置:在BIOS设置界面中,找到并选取“Load Optimized Defaults”选项。该选项会将BIOS设置恢复到出厂默认状态,包括清除密码设置。

惠普台式机BIOS密码清除及相关设置怎么做?
在主板的SATA硬盘口和内存之间有一个绿色的两针跳线; 拔掉跳线帽; 插上电源线开机,密码清除。
惠普BIOS密码忘记了,可以通过以下几种方法解决:使用跳线清除密码:对于某些型号的惠普台式电脑,可以通过跳线来清除BIOS/CMOS密码。具体操作是,在关机并断开电源后,找到主板上的特定跳线,按照特定方式操作,然后重新加电以清除密码。
惠普商用台式机(老版本BIOS)设置BIOS密码的步骤如下:进入BIOS界面开机时反复按 F10 键,进入BIOS设置主界面。设置管理员密码在BIOS菜单中选取 “Boot” 选项,进入后找到 “Set Supervisor Password”(设置管理员密码),按回车键会弹出密码输入框。输入两次相同密码完成设置,此密码用于修改BIOS配置。
您可以借鉴下面方法来清除密码试试:2Pin跳线,关机断电情况下,拔掉绿色跳线帽,然后开机加电,密码清除,关机断电,把跳线帽重新插回到跳线上。

惠普台式机BIOS密码清除及相关设置
〖壹〗、清除BIOS密码: 在主板的SATA硬盘口和内存之间有一个绿色的两针跳线; 拔掉跳线帽; 插上电源线开机,密码清除。
〖贰〗、惠普BIOS密码忘记了,可以通过以下几种方法解决:使用跳线清除密码:对于某些型号的惠普台式电脑,可以通过跳线来清除BIOS/CMOS密码。具体操作是,在关机并断开电源后,找到主板上的特定跳线,按照特定方式操作,然后重新加电以清除密码。
〖叁〗、惠普商用台式机(老版本BIOS)设置BIOS密码的步骤如下:进入BIOS界面开机时反复按 F10 键,进入BIOS设置主界面。设置管理员密码在BIOS菜单中选取 “Boot” 选项,进入后找到 “Set Supervisor Password”(设置管理员密码),按回车键会弹出密码输入框。输入两次相同密码完成设置,此密码用于修改BIOS配置。

惠普台式机开机密码忘记了怎么解锁电脑
〖壹〗、如果您在开机时没有看到管理员(Administrator)用户名,可以尝试按住“Ctrl + Alt”键,然后连续按两次“Delete”键。这将带您进入Windows的经典登录界面,用户名为Administrator,密码默认为空。
〖贰〗、惠普台式机开机密码忘记,可通过以下方法解锁:使用密码重置盘若之前创建了密码重置盘,在登录界面输入错误密码后,会出现“重置密码”选项。插入密码重置盘(通常是U盘),按向导提示输入新密码并确认。
〖叁〗、如果惠普台式机开机密码忘记了,可以尝试以下方法解锁: **使用CMOS跳线**:打开主机箱,找到主板上的CMOS跳线。通常它会标记为“CMOS”或“CLR_CMOS”。将跳线从默认位置(一般是1-2)移动到清除位置(通常是2-3),保持几秒钟,然后再移回默认位置。这样可以清除CMOS中的设置,包括开机密码。

bios密码忘记怎么清除
〖壹〗、跳线清除法 当BIOS密码忘记时,可以通过主板上的BIOS电池附近的一个跳线来清除密码。具体方法是,找到CLR_RTC的针脚,将跳线帽从默认的针脚上拔出,插到另外两个针脚上几秒钟,然后插回原位即可清除密码。不同主板的跳线设计可能有所不同,操作时请注意查看主板说明书或在线指导。
〖贰〗、可以用扣BIOS电池放电恢复BIOS到出厂设置的办法来清除密码。办法如下:关闭宏基笔记本电脑。扣出宏基笔记本电脑的电池。取出电池后不停按开机键(一下一下按,不要按着不松)1分钟即可为主板BIOS放电。装入电池,开机按F2键,进入bios就没有密码了。
〖叁〗、BIOS密码忘记了,可以尝试以下几种方法来清除或重置:尝试主BIOS重置密码(后门密码):打开电脑,输入错误的密码三次,直到系统显示“系统已禁用”消息。记下“系统禁用”编号,在另一台计算机的web浏览器上访问bios-pw.org,根据显示的代码生成后门密码。

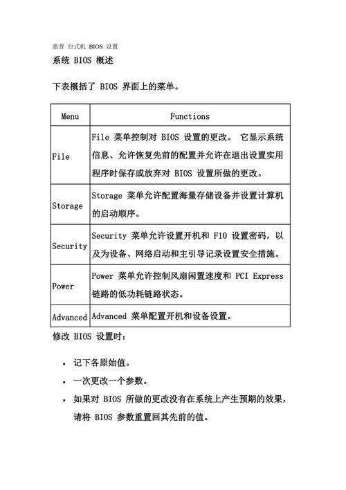
惠普台式机最新bios设置图解
〖壹〗、首先重启电脑等待出现开机画面连续按下ESC键后弹出启动菜单如图:弹出出启动菜单后根据提示选取F10进入BIOS菜单。在BIOS菜单中选取“储存”菜单,再选取“引导顺序”,此时会弹出电脑引导顺序选取框,选取“USB软驱/CD”,按F10接受。
〖贰〗、首先重启电脑等待出现开机画面按下F10听到喇叭滴的声音后会弹出BIOS菜单如图:提示:这款电脑BIOS系统是支持中文显示的 Advancd——DisplayLanguage——Chinese简体中文,修改之后就会显示中文版本的bios入下图。修改简体中文显示之后在先进——启动选取——把USB选项打上勾勾就可以了。
〖叁〗、首先要进入BIOS,惠普台式机快捷键是F12,进入BIOS后找到BOOT选项。具体方法如下图所示:然后选取“Boot Device Priority”并且回车,进入新页面。具体方法如下图所示:此时我们可以看到两个选项,其中一个是金士顿U盘,就是我们的U盘,然后用“+、-”号将其调整到第一的位置。

bios密码忘记了怎么办如何清除
〖壹〗、跳线清除法 当BIOS密码忘记时,可以通过主板上的BIOS电池附近的一个跳线来清除密码。具体方法是,找到CLR_RTC的针脚,将跳线帽从默认的针脚上拔出,插到另外两个针脚上几秒钟,然后插回原位即可清除密码。不同主板的跳线设计可能有所不同,操作时请注意查看主板说明书或在线指导。
〖贰〗、BIOS密码忘记了,可以尝试以下几种方法来清除或重置:尝试主BIOS重置密码(后门密码):打开电脑,输入错误的密码三次,直到系统显示“系统已禁用”消息。记下“系统禁用”编号,在另一台计算机的web浏览器上访问bios-pw.org,根据显示的代码生成后门密码。
〖叁〗、清理BIOS如果可以进入操作系统,可以尝试使用命令清除密码。
〖肆〗、可以用扣BIOS电池放电恢复BIOS到出厂设置的办法来清除密码。办法如下:关闭宏基笔记本电脑。扣出宏基笔记本电脑的电池。取出电池后不停按开机键(一下一下按,不要按着不松)1分钟即可为主板BIOS放电。装入电池,开机按F2键,进入bios就没有密码了。
〖伍〗、如果忘记了BIOS密码,可以采取以下清除方法:针对SetUP密码的清除方法 DOS环境下创建CMOS.COM文件:在MSDOS环境下,输入COPY CON CMOS.COM后回车。继续输入特定字符组合,然后按F6键保存。运行Cmos.com文件后,重新开机即可清除密码。使用Debug命令:在DOS状态下启动Debug。

惠普台式电脑hp-pc400-522设置的开机账户密码怎么取消??
〖壹〗、针对操作系统密码的取消方法: 右键点击“开始”按钮,选取“管理”,然后点击“本地用户和组”。 在左侧列表中找到并点击“用户”选项。 在右侧找到您的用户账户,右键点击并选取“设置密码”。 在弹出的对话框中,留空新密码和确认密码栏,直接点击“确定”以取消密码设置。
〖贰〗、HP笔记本电脑的进入方式是:在电脑开机的时候就一直按住F2键老颂不放,系统就会自动进入BIOS设置界面。HP台式机电脑的进入方式是:在电脑开机的时候就不停的按Delete键,系统就会自动进入BIOS设置界面。
〖叁〗、硬件松动或笔记本进水形成开机没有任何反映。如果是硬件松动打开笔记本对松动硬件重新进行插入即可;硬件损坏造成则需要用专业仪器进行检测后对损坏硬件进行更换。硬件松动或者COMS数据同错造成开机时提示无法识别串口、并口、硬盘等,需要通过重新插拔插松动硬件和恢复COMS数据排除故障。
〖肆〗、在电脑上插入U盘,开机之后按F12(因用的是技嘉主板)键进入启动菜单选取U盘启动 ,进入PE系统之后,依次选取“开始-程序-系统工具”菜单,点击“注册表编辑器。

联想BIOS密码设置
设置BIOS开机密码:进入BIOS设置界面:在开机页面中,根据字幕提示按键(通常为F2),进入BIOS设置界面。选取安全设置:使用方向键向右移动,选取“Security”(安全设置)选项。设置管理员密码:使用方向键向下选取“Set Supervisor Password”,按回车键后输入两次密码,并再次按回车键确认。
设置BIOS密码:在Security选项下,选取Change Supervisor Password。这个密码是用于保护BIOS设置的,只有输入正确的密码才能进入BIOS进行修改。设置开机密码:同样在Security选项下,选取Set User Password。这个密码是在电脑启动时要求输入的,用于保护电脑不被未经授权的用户使用。
联想电脑BIOS设置U盘启动及BIOS密码相关问题的解答 联想电脑如何进入BIOS设置U盘启动 启动电脑并进入BIOS:在联想电脑启动时,迅速按下F2键(部分机型可能是F1或Delete键,具体可根据电脑型号自行搜索)进入BIOS设置界面。
惠普台式机bios密码怎么清除的介绍就聊到这里吧,感谢你花时间阅读本站内容,更多关于惠普台式机bios默认密码、惠普台式机bios密码怎么清除的信息别忘了在本站进行查找喔。

