这篇文章给大家聊聊关于电脑如何查系统配置,以及电脑如何查系统配置和型号对应的知识点,希望对各位有所帮助,不要忘了收藏本站哦。
本文大纲:
- 〖壹〗、win10怎么查看电脑配置信息?
- 〖贰〗、怎么查看电脑详细配置?
- 〖叁〗、电脑配置怎么查
- 〖肆〗、怎么知道自己的电脑合适什么系统怎样分辨自己的电脑是什么系统
- 〖伍〗、如何查看笔记本电脑操作系统是32位还是64位
- 〖陆〗、电脑徽标键R怎么查看系统配置电脑怎么查看配置
- 〖柒〗、怎么在没有网的情况下查电脑配置?
- 〖捌〗、Win10电脑怎么查看配置?电脑Win10系统看配置三招搞定!
win10怎么查看电脑配置信息?
方法一:通过“此电脑”属性查看基础配置操作步骤:在桌面找到“此电脑”图标,右键单击后选取“属性”。查看内容:系统会直接显示处理器型号(如Intel Core i7)、已安装内存容量(如16GB)、系统类型(64位操作系统)等核心信息。
简单查看(基础信息)操作步骤:在桌面找到 “此电脑”(或“我的电脑”)图标,右键单击选取 “属性”。查看内容:系统会直接显示 Windows 版本、处理器型号、内存容量 等基础信息。详细参数查看(系统诊断工具)操作步骤:按下快捷键 Win + R,打开“运行”对话框。
通过控制面板查看步骤:打开电脑后,进入控制面板,选取系统和安全选项。查看基础配置:点击系统,页面会显示处理器(CPU)、安装内存(RAM)、系统类型(32位或64位操作系统)等基础信息。查看设备详情:在系统页面左侧点击设备管理器,可展开查看处理器、显卡、声卡、网卡等硬件的具体型号和驱动状态。

怎么查看电脑详细配置?
看电脑配置可以通过 设备管理器、systeminfo命令和dxdiag工具这三种方式查看。 方法一: 设备管理器 我们通过鼠标右击此电脑(我的电脑),然后点击” 管理 “(设备管理器)。 接着在设备管理器右侧就可以看到电脑全部配置的详细信息。
系统属性查看电脑配置 在win10 系统的开始菜单上右击,点击“控制面板”选项,再点击森桥“系统安全”中的“系统” ,然后就有电脑的整体配置情况了。如下图。 设备管理器查看电脑配置 在“系统”的左边栏中找到“设备管理器”并点击进入,可以看到CPU、显卡、声卡、网卡等配置信息。
怎么查看电脑配置查看电脑配置可以使用设备管理器、使用systeminfo命令、使用dxdiag工具和使用鲁大师等都可以查看电脑的具体配置。
打开软件鲁大师后,点击【硬件参数】 直接可以到自己使用什么电脑,硬件品牌。 还可以进行硬件测评,测评时,需要等待测试完成,进度会慢点。 测试完成,可以作为一种对电脑能够怎么应用到哪方面的借鉴,如:我使用这台电脑可以用于流畅上网聊天,办公,玩大型游戏不适合。 上面就是个人查看Win7的配置的方法了。
查看电脑详细配置可以通过系统自带功能和第三方软件两种方式实现,以下是具体操作步骤:方法一:通过系统自带功能查看步骤1:进入系统属性界面在桌面右键单击【计算机】或【此电脑】,选取【属性】。

电脑配置怎么查
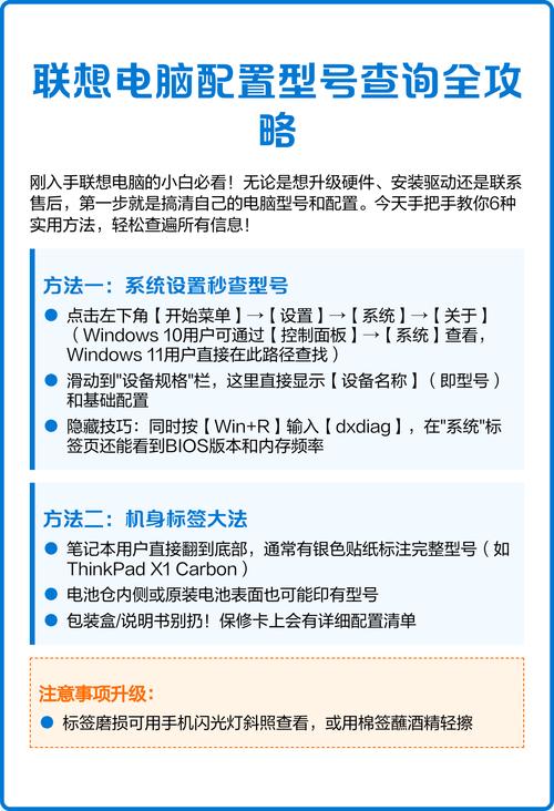
〖壹〗、我认为以下方法可以查看电脑型号和配置右击【Windows】图标。在弹出的命令栏点击【运行】点击输入【dxdiag】现在你就可以看到你的电脑的处理器CPU型号,操作系统等信息了。
〖贰〗、系统属性查看电脑配置 在win10 系统的开始菜单上右击,点击“控制面板”选项,再点击森桥“系统安全”中的“系统” ,然后就有电脑的整体配置情况了。如下图。 设备管理器查看电脑配置 在“系统”的左边栏中找到“设备管理器”并点击进入,可以看到CPU、显卡、声卡、网卡等配置信息。
〖叁〗、怎么查看电脑配置查看电脑配置可以使用设备管理器、使用systeminfo命令、使用dxdiag工具和使用鲁大师等都可以查看电脑的具体配置。
〖肆〗、怎么看电脑配置和型号 查看电脑配置和型号的方法有多种,常见的方式有使用系统信息工具、查看机箱标识、使用键盘快捷键、查看电池仓标签和使用第三方软件等。 使用系统信息工具: 在Windows系统下,可以使用系统信息工具(如EVEREST)来查看电脑的配置和型号。该工具可以显示包括主板、CPU、内存、硬盘等硬件的详细信息。
〖伍〗、打开软件鲁大师后,点击【硬件参数】 直接可以到自己使用什么电脑,硬件品牌。 还可以进行硬件测评,测评时,需要等待测试完成,进度会慢点。 测试完成,可以作为一种对电脑能够怎么应用到哪方面的借鉴,如:我使用这台电脑可以用于流畅上网聊天,办公,玩大型游戏不适合。 上面就是个人查看Win7的配置的方法了。

怎么知道自己的电脑合适什么系统怎样分辨自己的电脑是什么系统
如果是win1:在电脑桌面找到【这台电脑】右击。点击【属性】即可看到电脑系统。XP:在电脑桌面找到【这台电脑】右击。点击【属性】即可看到电脑系统。如果是win7:打开控制面板。点击【系统和安全】。点击【系统】。如果是win10:在桌面左下角右级徽标键图标,找到【控制面板】。
方法:看电脑任务栏的网络图标 带网线插口的就是Win7系统 2个电脑图标显示的就是XP系统。方法2 把鼠标放在任务栏的网络图标上,Win7系统显示的是【网络-Internet访问】。XP系统显示的是【本地连接】。方法3 鼠标右键【计算机】找到属性。打开以后就就可以看到电脑的系统。
查看自己电脑系统的方法如下:通过“计算机”或“此电脑”属性查看 找到图标:在电脑的桌面上,找到名为“计算机”或“此电脑”的图标。这是Windows系统中的一个基本图标,通常位于桌面左侧或中间位置。右键点击:选中该图标后,点击鼠标右键,会弹出一个上下文菜单。
按电脑开机键,打开电脑。开机后右击桌面上的“我的电脑”选项。点击弹出对话框最下方的“属性”按键。在“属性”界面即可显示该电脑的操作系统详细信息。
如果您使用的是华为笔记本电脑,可以通过以下方法查询型号:方法一:可通过机身背面或侧面上的标签查看计算机的型号。方法二:按下“Win + R”组合键,输入“dxdiag”后回车。选取“系统”选项卡,查看计算机的型号。方法三:按下“Win + R”组合键,输入“cmd”后回车。

如何查看笔记本电脑操作系统是32位还是64位
可以通过以下步骤查看电脑操作系统是64位还是32位:打开“此电脑”:在桌面找到“此电脑”的桌面图标,鼠标左键双击打开。若桌面没有该图标,可通过系统设置添加。进入系统属性界面:在打开的窗口上方,鼠标左键点击“计算机”,从下拉菜单中选取“系统属性”并点击打开。
方法一:通过桌面“我的电脑”图标查看 打开电脑桌面,找到“我的电脑”图标(Win10系统可能显示为“此电脑”、“这台电脑”等)。在图标上点击鼠标右键,选取“属性”。在弹出的系统属性窗口中,即可看到操作系统类型(32位或64位)。
首先右键点击“我的电脑”选取“属性”。打开系统属性框,然后选取“常规”。如果没有明确标明x64的,就说明电脑是32位。方法二:点击“开始”,再选取“运行”。在窗口中输入“winmsd.exe”,点击确定。

电脑徽标键R怎么查看系统配置电脑怎么查看配置
按 WIN徽标键+R组合键,在运行框中输入:systeninfo 后,点击“确定”,查看系统硬件信息。按 WIN徽标键+R组合键,在运行框中输入:DxDiag 后,点击“确定”,在DirectX诊断工具中查看系统硬件信息。安装专门的硬件检测软件,通过软件来查看。
检验电脑配置的方法主要如下:使用“dxdiag”命令检验 打开运行窗口:按下键盘上的Windows键(通常带有Windows徽标的键)+ R,这将打开运行窗口。输入命令:在运行窗口中输入“dxdiag”,然后点击“确定”按钮。
Windows系统快捷键查看步骤1:打开运行窗口在键盘上同时按住 Win键(Windows徽标键)和R键,弹出运行窗口。步骤2:输入指令并确认在运行窗口中输入 dxdiag,然后点击“确定”按钮。步骤3:查看配置信息在弹出的DirectX诊断工具窗口中,系统信息部分会显示电脑配置,包括操作系统、处理器、内存、显卡等详细信息。
通过系统信息查看:Windows系统:你可以同时按下键盘上的Win键(Windows徽标键)和R键,调出运行对话框。在运行对话框中输入dxdiag,然后点击确定或OK。系统诊断工具(DirectX诊断工具)将会打开,你可以在系统标签页中看到电脑的基本配置信息,包括操作系统、处理器、内存等。

怎么在没有网的情况下查电脑配置?
〖壹〗、方法一:win7系统命令提示符 点击“开始”→在开始界面中的搜索框中输入“cmd”→并按下回车键。在出现的cmd命令提示符界面中输入systeminfo→并按下回车,如图:接着你所需要的电脑配置信息就出现在界面里了。
〖贰〗、当电脑没网时,可以使用CMD(命令提示符)通过以下步骤进行网络故障排查:获取路由器IP地址:按下Win键+R打开运行窗口,输入cmd并回车,进入命令提示符界面。输入ipconfig -all并按下回车键,显示当前电脑的TCP/IP配置情况。在显示的信息中,找到“默认网关”一栏,其对应的IP地址即为路由器的IP地址。
〖叁〗、三种解决win7查看电脑配置问题的方法,方法如下:方法一:win7系统命令提示符点击“开始”→在开始界面中的搜索框中输入“cmd”→并按下回车键。如图1所示:在出现的cmd命令提示符界面中输入systeminfo→并按下回车。如图2所示:接着你所需要的电脑配置信息就出现在界面里了。

Win10电脑怎么查看配置?电脑Win10系统看配置三招搞定!
〖壹〗、方法一:通过设备管理器查看右键点击桌面“此电脑”(或“我的电脑”),选取“管理”,进入“计算机管理”界面后,点击左侧“设备管理器”。在右侧展开的列表中,可查看处理器(CPU)、硬盘、显卡等核心硬件的详细信息。例如,处理器项会显示型号及核心数,磁盘驱动器项可查看硬盘型号与容量,显示适配器项则列出显卡型号。
〖贰〗、方法一:通过计算机管理查看 右键单击“此电脑”图标:在桌面或文件资源管理器中,找到并点击右键“此电脑”或“我的电脑”图标。选取“管理”选项:在弹出的菜单栏中,选取“管理”选项,以打开计算机管理窗口。查看设备管理器:在计算机管理窗口中,点击左侧的“设备管理器”选项。
〖叁〗、通过控制面板查看步骤:打开电脑后,进入控制面板,选取系统和安全选项。查看基础配置:点击系统,页面会显示处理器(CPU)、安装内存(RAM)、系统类型(32位或64位操作系统)等基础信息。查看设备详情:在系统页面左侧点击设备管理器,可展开查看处理器、显卡、声卡、网卡等硬件的具体型号和驱动状态。
〖肆〗、在win10 系统的开始菜单上右击,点击“控制面板”选项,再点击“系统安全”中的“系统” ,然后就有电脑的整体配置情况了。设备管理器查看电脑配置 在“系统”的左边栏中找到“设备管理器”并点击进入,可以看到CPU、显卡、声卡、网卡等配置信息。
〖伍〗、Win10查看电脑配置的方法如下:通过“此电脑”属性查看基本配置 首先,在Win10系统的桌面或开始菜单中,找到并点击“此电脑”(或“计算机”)图标。鼠标右键单击“此电脑”图标,从弹出的右键菜单中选取“属性”。
关于电脑如何查系统配置和电脑如何查系统配置和型号的介绍到此就结束了,不知道你从中找到你需要的信息了吗 ?如果你还想了解更多这方面的信息,记得收藏关注本站。

